咸鱼之王装备淬炼攻略:属性选择秘籍大揭秘
53
1

咸鱼之王装备淬炼攻略:打造最强咸将,掌握核心属性
在《咸鱼之王》这款游戏中,装备淬炼是后期游戏的重要玩法。玩家们通过强化淬炼武器,可以随机洗练出不同强力属性。不同咸将所需的词条属性也有所不同,许多玩家对此感到困惑。下面,小编将为大家带来《咸鱼之王装备淬炼玩法攻略》,助你轻松掌握淬炼技巧。
武器淬炼:爆伤洗掉,追求减伤与破甲抵抗
针对武器淬炼,建议将爆伤属性洗掉,然后开启4孔,寻找减伤或破甲抵抗词缀。当武器洗好后,开始对坐骑进行淬炼。如果武器是减伤词缀,那么坐骑必须是破甲抵抗。其他属性一律不保留。如果武器是破甲抵抗,那么坐骑洗练破甲抵抗,减伤也可,洗到红色为止。接着是锁甲,全部洗掉,只保留破甲抵抗词缀,洗到红色为止。头盔则无需改动,保留现有属性即可。这套淬炼下来,佩戴无双后,面板将有90%左右的破甲抵抗和43%左右的减伤。配合荀彧(10%)、华佗(8%)、公孙瓒(12%),减伤可达到73%。
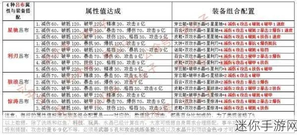
吕布装备淬炼:破甲抵抗为核心,提升胜率
对于佩戴破甲鱼的吕布,可以将荀彧换成夏侯惇,减伤可提升至63%左右。在游戏中,吕布与吕布的对决,往往取决于谁先开出心魔。但有了这套淬炼,即使对方开出心魔,也难以秒杀你,胜率自然提升。
淬炼策略:白玉与彩玉的运用
关于淬炼策略,有些玩家认为直接使用彩玉锁破甲抵抗即可,无需洗练。但实际上,648白玉可以淬炼500次,而648彩玉只能锁99次。如果不考虑随机属性,只追求核心属性,彩玉的价格是白玉的5倍。在洗练出核心属性之前,不要心疼现有的红色属性,将其洗掉反而能节省开支。
核心属性与版本变动
核心属性会随着版本变动而变化。例如,当前版本破甲伤害加成高,90%的玩家都会佩戴破甲鱼,因此破甲抵抗是核心属性。后期,当破甲抵抗普遍提高后,减伤、技能伤害等可能成为核心属性。以当前版本主c(孙策、吕布、司马懿)的基石装备为例,4件装备中,需要有3红破甲抵抗和1红减伤。
淬炼方式:白玉与彩玉结合
在洗练出基准属性后,使用彩玉锁着随缘洗练,是目前版本最节省资源的淬炼方式。更多游戏详情,请持续关注87G网。
总结
通过以上攻略,相信玩家们已经掌握了《咸鱼之王》装备淬炼的技巧。在游戏中,合理淬炼装备,打造最强咸将,才能在竞技场中脱颖而出。祝大家在游戏中取得优异成绩!